Cryptographic access with decentralized protocol?How it work?
The Poolz core code is designed uniquely &leverages power of the Polkadot Infrastructure & Parachain networks to manage information with effective sources.
Friends,I want to present you with an overview of my opinion on a wonderful project, a company with amazing conception and ideas that will interest you, I am sure of this!
I think must tell you some details about POOLZ!
POOLZ provides cryptographic access controls for distributed project and protocols. The core code is designed uniquely for DAO ecosystems. Poolz protocol bridges the gap between project owners and investors, providing an option for immediate liquidity to promising projects while offering investors access to exclusive swap pools.
With POOLZ, we envision a trustless crypto market, which offers prospective startups, unbaised access to a willing and liquid market, able to get the project of the ground. By extension, this takes away the need and cost for ICO and IEOs, as well as the regulatory requirements that follows.
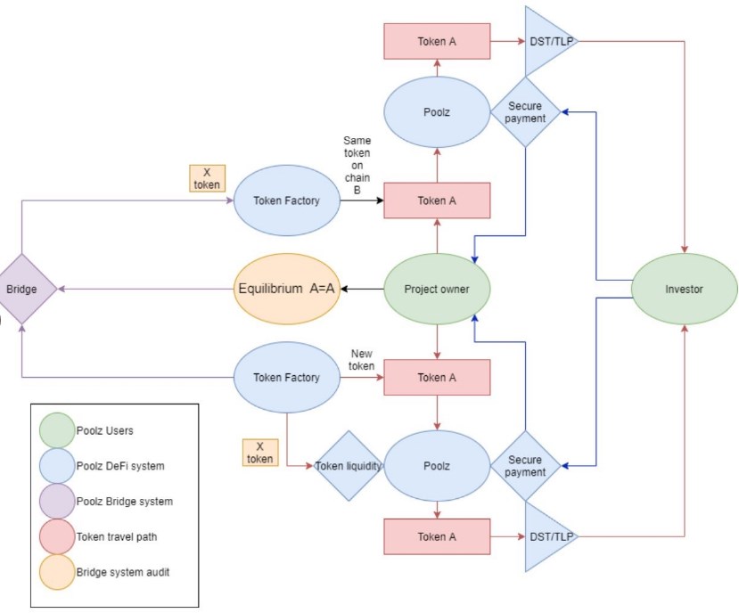
POOLZ ECOSYSTEM
Two categories of Poolz users:
One involves the Project Owners or Pool Creators, while Investors or Liquidity Providers (LP) comprise the other.
Direct Sale Pools (DSP) Time-Locked Pools (TLP):
Direct Sale Pools (DSP): These are pools without any lock-in period, where investors get the token immediately after the swap.
Time-Locked Pools (TLP): These pools have a predefined lock-in period and investors receive their swapped tokens only after the completion of this duration.
Any pool on the Poolz platform will have either of the following states at any given time. Based on the pool’s status (and, also type) the smart contract will transfer the liquidity and auctioning tokens to their recipients’ wallets.
The pool is exclusively available for POZ token holders and available for all Poolz users.The predefined supply of auctioning tokens has been sold-out, but the pool’s duration has not ended. In the case of TLP, tokens will be locked for the remaining duration.The pool has reached the end of its stipulated duration. Both for DSP and TLP, the leftover tokens are returned to the PO’s wallet at this point. Investors, on the other hand, get their tokens purchased (swapped) through TLP. The pool is complete and tokens have been duly disbursed.
In the future, the platform will support other blockchain ecosystems. Moreover, users will be able to integrate wallets like WalletConnect, Coinbase Wallet, Fortmatic, Portis, as well as other non-ERC20 wallets.
Project owners can initiate a pool by clicking on the ‘Create a Pool’ button. Since Poolz follows a strict non-intervention policy, project owners or POs need to specify the following parameters:
The token address (contract), containing information about its name and ticker.The total supply of tokens available for the particular auction or pool.The asset for payments or inbound pool contributions. In the future, more swapping pairs will be available as Poolz integrates other blockchain protocols.The swapping ratio — that is, the auctioned token’s price in relation to the chosen liquidity asset.The total duration of the pool, as well as whether it will be a Direct Sale Pool or a Time-Locked Pool. The creator also specifies the time frame (T% of total duration) for which the pool will be open exclusively for POZ token holders.
After filling the details, POs need to click on the ‘Start’ button to register their pool on the Ethereum blockchain (eventually, on other blockchains relevant to their project). This will also initiate the following transactions from the chosen wallet:
The previously specified supply of auctioning tokens will be transferred to a Hashed Timelock Contract (HTLC), where it’ll be escrowed for the total pool duration.
Poolz #Crosschain implementation enabling a variety of blockchains to raise capital against their own native token and increasing their ecosystem development.
The Gas fee for anchoring the pool and updating its data on Ethereum. The code architecture of the Poolz smart contract ensure around 85% less gas fee for project owners, as compared to the existing market standards. For the share of auctioning tokens reserved for POZ holders, the fee will be 0.15% of the total liquidity generated. For the rest, it will be 0.2% of the total liquidity raised.
Every pool on the platform is limited to POZ token holders for an initial duration after its launch.Exclusive pools also offer special discounts for POZ token holders, thus enhancing the possible returns for liquidity miners.
TOKEN INFO:
POZ is the ecosystem’s native ERC-20 token and will be used for incentivization, governance, project development, and token burns. As for investors and liquidity providers, the POZ token’s ownership makes them eligible for a range of use-cases.
Time for focus you attention on POOLZ!
This token, future trading is a big profitable amazing project, which shows and have a great potential.A great opportunity to join new generation project.This project includes a number of best things: great team, great product, great idea, great start! We need products and ideas! I'm sure the company will occupy a leading place in this world!
To get more accurate information, please visit the link below:
POOLZ Litepaper link: https://docs.poolzdefi.com/whitepaper/litepaper
POOLZ Website link: https://poolzdefi.com/technologies/
Medium: https://medium.com/@Poolz
Twitter: https://twitter.com/Poolz__
Telegram: https://t.me/PoolzOfficialCommunity
Telegram Announcements: https://t.me/Poolz_Announcements
Github: https://github.com/The-Poolz
Proof of autentification: https://bitcointalk.org/index.php?topic=5280470.msg55433693#msg55433693
$POOLZ #Technology #Innovation #DeFi








An excellent overview of a promising project.
The project can be very good, provided that the team implements its plans.