Memilih blockchain tepat butuh arsitektur berizin skala besar dengan privasi ZKP agar patuh UU dan tetap menjadi perpanjangan hukum BPN
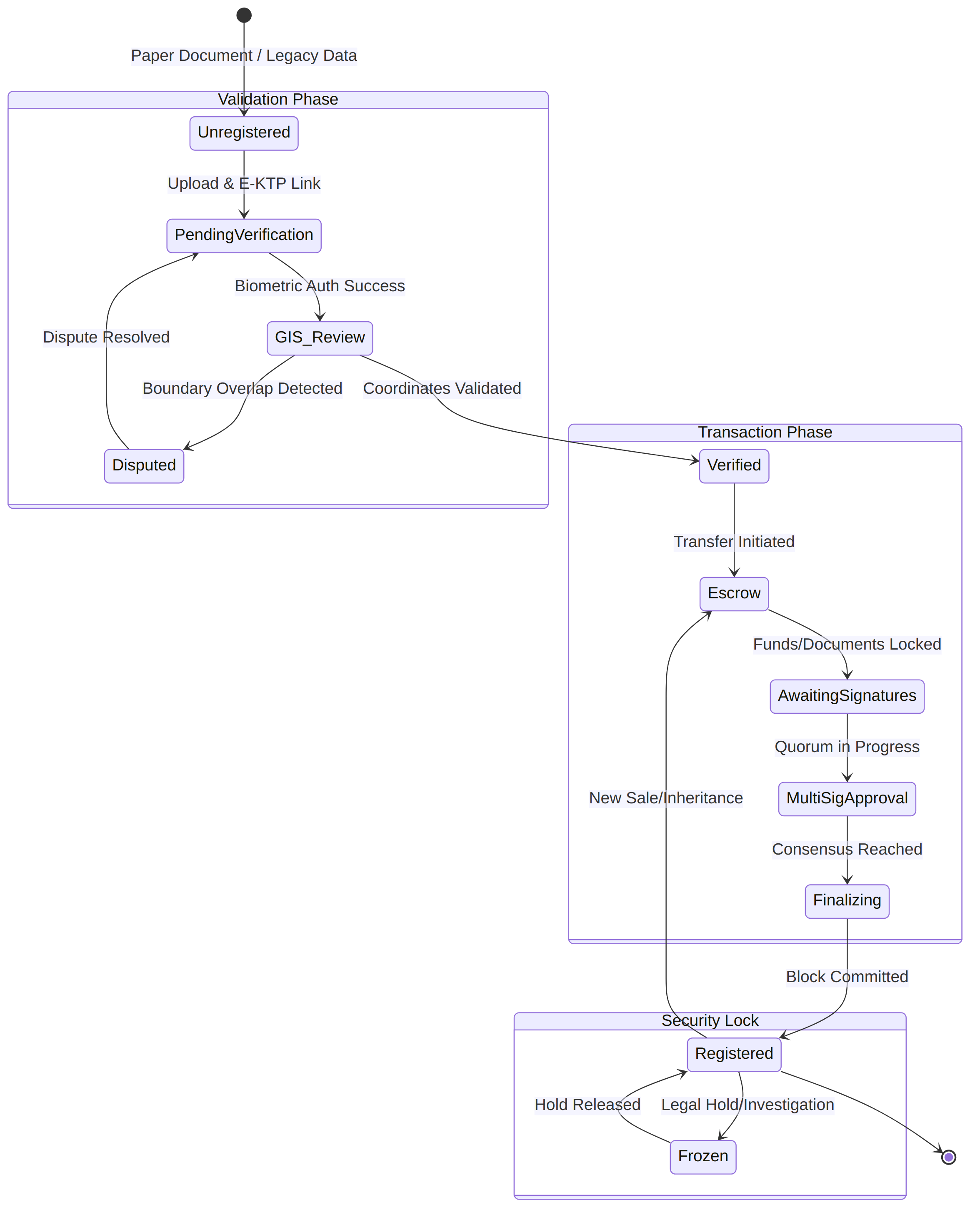
Memilih blockchain yang tepat untuk pendaftaran tanah di Indonesia bukan hanya soal preferensi teknis; ini adalah upaya strategis untuk menghubungkan sistem digital "tanpa kepercayaan" dengan lanskap hukum dan fisik yang kompleks. Seiring negara ini bergerak menuju digitalisasi penuh pada tahun 2026, teknologi yang dipilih harus berfungsi sebagai jembatan antara Badan Pertanahan Nasional (BPN) dan realitas nyata kepemilikan tanah.
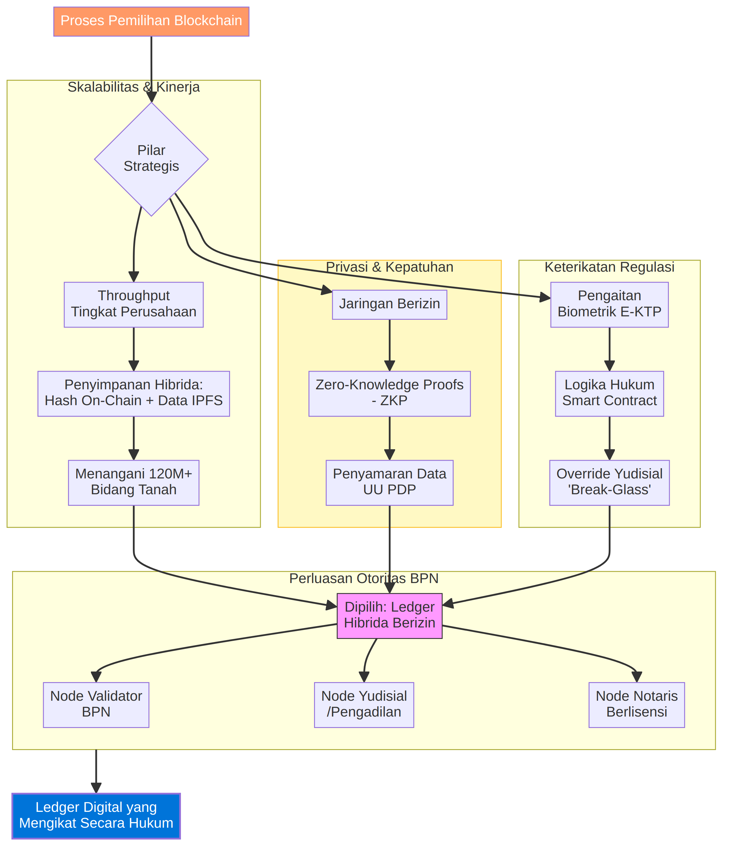
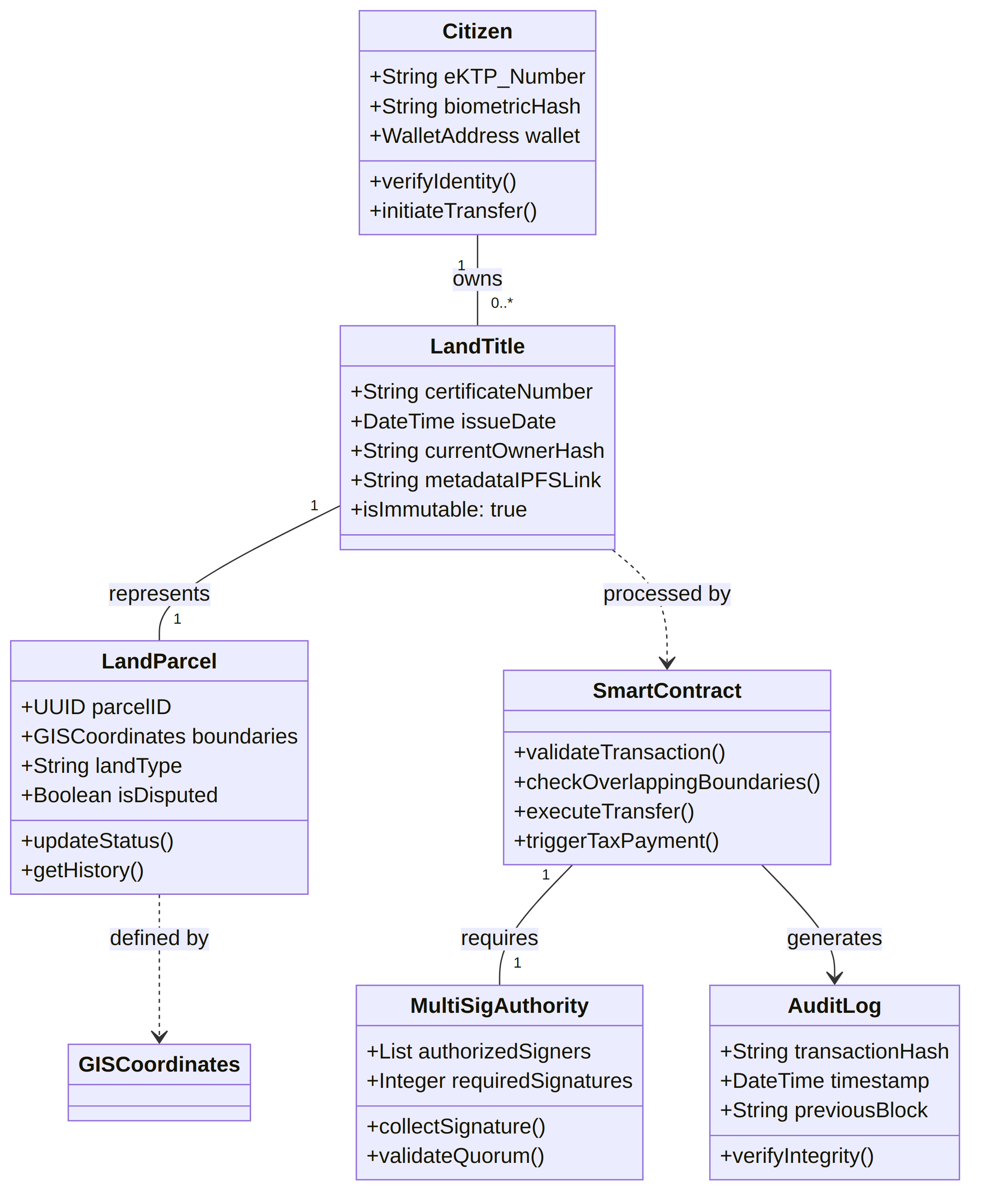
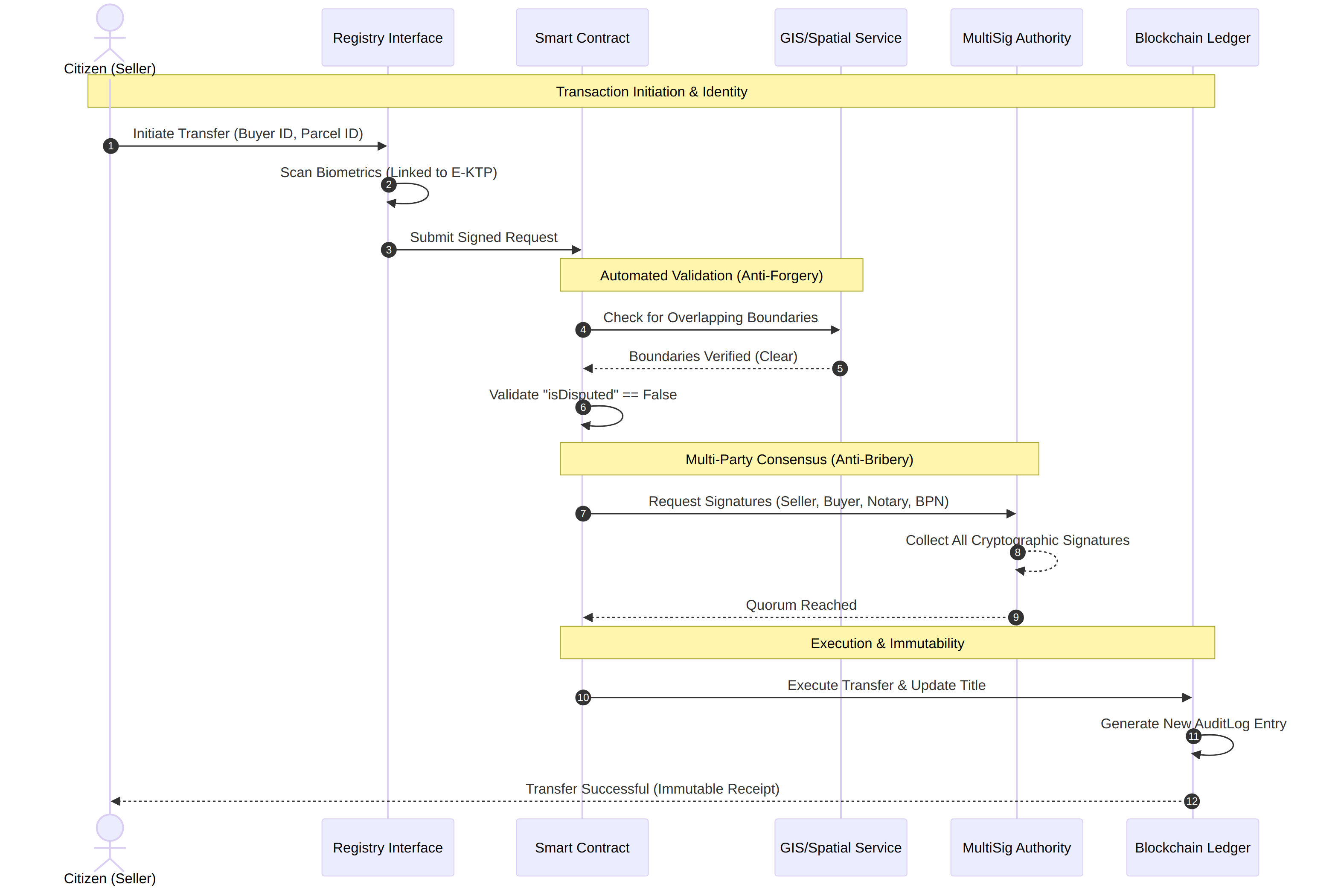
Keputusan tersebut berputar di sekitar tiga landasan utama. Pertama adalah skalabilitas, karena Indonesia mengelola lebih dari 120 juta bidang tanah yang tersebar di banyak pulau. Sistem yang bekerja dalam skala kecil akan gagal di bawah permintaan nasional, terutama selama inisiatif pendaftaran besar seperti program PTSL. Teknologi tersebut harus mendukung lonjakan transaksi yang tinggi dengan penundaan yang rendah. Solusi perusahaan seperti Hyperledger Fabric seringkali lebih disukai daripada blockchain publik karena menawarkan throughput yang jauh lebih tinggi dan latensi yang lebih rendah melalui arsitektur pemrosesannya yang berbeda. Selain itu, data tanah mencakup metadata yang luas seperti koordinat GIS, citra satelit, dan dokumen yang dipindai, sehingga penyimpanan on-chain penuh menjadi tidak praktis. Pendekatan yang lebih efisien menggunakan model hibrida, di mana hanya hash kriptografi yang disimpan di blockchain, sementara file sebenarnya disimpan dalam sistem penyimpanan terdesentralisasi seperti IPFS.
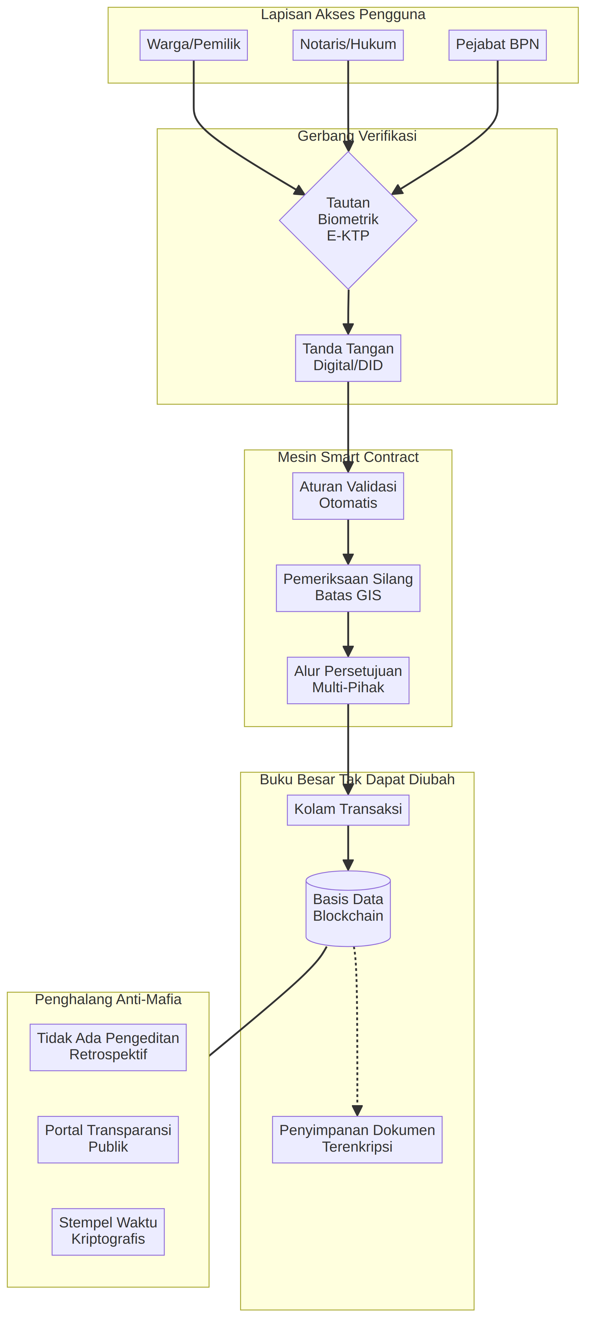
Fondasi kedua adalah privasi, yang menghadirkan tantangan antara transparansi dan perlindungan hukum. Meskipun keterbukaan diinginkan, visibilitas publik penuh atas kepemilikan tanah akan bertentangan dengan undang-undang Perlindungan Data Pribadi Indonesia. Karena alasan ini, blockchain berizin lebih cocok, membatasi partisipasi pada entitas tepercaya seperti BPN, pengadilan, dan notaris bersertifikat. Fitur canggih seperti saluran pribadi memungkinkan transaksi tertentu tetap rahasia antara pihak-pihak terkait, seperti bank dan pembeli, tanpa mengekspos detail sensitif secara publik. Bukti Tanpa Pengetahuan (Zero-Knowledge Proofs) lebih meningkatkan privasi dengan memungkinkan verifikasi hak kepemilikan tanpa mengungkapkan semua informasi aset terkait.
Fondasi ketiga adalah kepatuhan terhadap peraturan, memastikan bahwa sistem selaras dengan kerangka hukum Indonesia yang terus berkembang. Pada tahun 2026, peraturan seperti PP No. 28/2025 mulai secara resmi mengakui aktivitas blockchain. Oleh karena itu, teknologi tersebut harus mendukung kontrak pintar yang beroperasi dalam batas-batas hukum perdata Indonesia. Sistem ini juga harus mencakup mekanisme yang memungkinkan intervensi pengadilan, sehingga pihak berwenang dapat membatalkan transaksi curang sambil tetap menjaga integritas sistem secara keseluruhan. Integrasi dengan identitas digital sama pentingnya, membutuhkan kompatibilitas dengan sistem identitas nasional seperti E-KTP sehingga setiap tanda tangan digital memiliki validitas hukum di pengadilan.
Ketika membandingkan blockchain publik dan blockchain berizin, perbedaan yang jelas muncul. Sistem publik bersifat terdesentralisasi dan anonim tetapi menghadapi keterbatasan dalam skalabilitas, privasi, dan keselarasan regulasi. Sistem berizin, di sisi lain, bergantung pada peserta yang dikenal, menawarkan kinerja yang lebih tinggi, perlindungan data yang lebih kuat, dan dapat disesuaikan untuk mematuhi hukum nasional. Dengan mengadopsi pendekatan blockchain modular berizin, Indonesia dapat membangun sistem yang andal secara teknis dan dapat ditegakkan secara hukum, membantu melindungi kepemilikan tanah dari praktik curang seperti yang terkait dengan "Mafia Tanah."
Mpu Gandring ingin memberantas korupsi di Indonesia dengan teknologi blockchain! Anda ingin mendukung?
- Follow akun Mpu.
- Upvote dan resteem postingan Mpu.
- Share di Instagram, Facebook, X/Twitter dll.
- Biar pemerintah mendengar dan menerapkannya.






Upvoted! Thank you for supporting witness @jswit.