Basic programming course: Lesson #4 Control structures. Part 1. Conditionals.

in Ukraine on Steem2 years ago
До цього часу ми писали програми код яких виконується крок за кроком. У нас не було можливості пропустити, оминути, перестрибнути деякі інструкції. Не було можливості також повернути назад і повторити ще(та це вже буде друга частина). Ми не могли реагувати на ситуацію, все мало бути заплановане заздалегідь. А для іншої ситуації треба була інша програма. Але і тут без `Умови` не обійтися - якщо така ситуація ми будемо використовувати одну програму, а якщо ситуація інша - то іншу програму. Тобто виникла потреба контролю на д програмою всередині цієї програми. Програма мала реагувати на певну ситуацію, і робити (чи не робити) певні дії як результат аналізу цієї ситуації.

image.png

Класичний приклад при вивченні цієї теми - парасолька. Без перевірки у нас би було дві ситуації - або завжди носити її з собою, або весь час бути без неї. І перший і другий варіанти незручні. Перед виходом з будинку слід перевірити прогноз погоди, або зазирнути у вікно) і якщо буде/йде дощ ми беремо парасольку, інакше не будемо її брати.
Інший приклад це світлофор - якщо червоний - то переходимо дорогу, інакше(зелений) не переходимо.


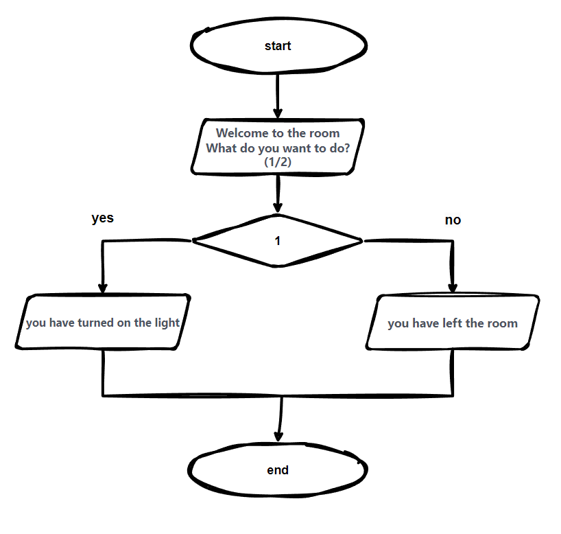
Створіть програму, яка повідомляє користувачеві «Ласкаво просимо до кімнати, що ви хочете зробити?», якщо користувач пише 1, відображається повідомлення «ви ввімкнули світло», якщо користувач пише 2, відображається повідомлення про те, що ви вийшли з кімнати. Використовуйте умовні способи.

Перед складанням програми дуже важливо скласти алгоритм, або блок-схему алгоритму, або і те і інше. Та учні чомусь дуже їх не люблять, я теж свого часу не любив. Можливо їх не люблять ті кому це легко зрозуміло. В таких випадках коли задача проста, і сама програма може бути алгоритмом. Та алгоритми і блок схеми дуже важливі! Або на початку навчання, або для складних задач.

В даній задачі у користувача є два вибори - ввести 1 або 2. Тому в програмі можна оцінити це 1 чи не 1. Це наприклад може бути тумблер з положеннями On=1 та Off=2, або навпаки.

image.png

C

image.png


C++

image.png


C#

image.png


Java

image.png


Python

image.png


Кодом на різних мовах я хочу продемонструвати дві речі: всі мови йдуть від С😁, та як Python від них відрізняється😁.

Та часто буває що програма має перевіряти всі варіанти відповіді, користувач може вибрати 1, 2 або щось інше. І щоб програма працювала вірно про цю ситуацію)цей варіант) не слід ніколи забувати.

тоді блок схема виглядатиме так:

image.png

А код на мові С буде таким:

image.png
Та правда в цьому випадку ситуація з вибором користувача продовжує бути невизначеною. Слід дати користувачу повторно дати можливість коректно обрати варіант.


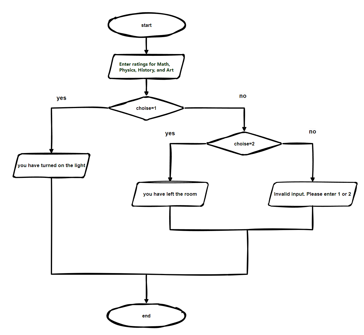
Створіть програму, яка запитує у користувача 4 різні оцінки, обчислює середнє значення, і якщо воно перевищує 70, відображається повідомлення про те, що розділ пройдено, якщо ні, відображається повідомлення про те, що розділ можна покращити.

Ця задача розв`язується за тією ж схемою, тобто за тим же алгоритмом, лиш інші повідомлення. І чисел слід ввести не одне а чотири та обчислити середнє.

image.png

Запрошую прийняти участь: @ninapenda, @rafk, @jen0revision

Дякую що прочитали, і окрема дяка за залишений коментар))

About me

Posted using SteemPro

Sort:  
Loading...

Thank you for the invite! I'm afraid I'm a bit too busy recently 😅

Your post has been rewarded by the Seven Team.

Support partner witnesses

@seven.wit
@cotina
@xpilar.witness

We are the hope!

Thanks for inviting me sir

you have explain well the various cases of conditional structures and demonstrate it with examples . it is simple and easy to understand the way you have put it. i look forward to droping something on this amazing topic as well.