未来黄金价格的辩证分析
🌟🌟🌟分析框架逻辑
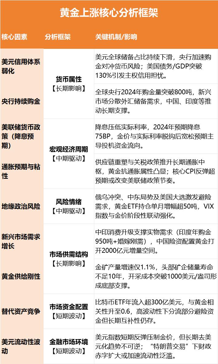
1️⃣长期主导因素:货币属性(美元信用+央行购金)> 供需结构(新兴市场需求+供给刚性)
2️⃣中期驱动因素:宏观经济周期(美联储政策+通胀)> 风险情绪(地缘冲突)
3️⃣短期波动因素:市场资金配置(替代资产分流)> 流动性波动(美元指数与美债利率博弈)。
🌟黄金被普遍认为是真正的财富,纸币更多是各国政府信用的体现。黄金能抗通胀,具备真实购买能力,且跨国界认可,比如在中国买美国资产不易,但买黄金全球都认可。
🌟黄金可躲避多种风险,乱世买黄金躲避战争,现在战争形态变化,更广义地说是躲避国际秩序变化、地缘政治风险等,这些因素都构成了黄金的价值。
🌟🌟🌟一、黄金短期涨幅和风险
短期内黄金涨幅确实较大较快,因为其上涨吸引更多人买入,进而推高预期,但这存在风险,比如碰到关键阻力位、空头变现或外部冲击时,黄金价格很容易回撤。像 3000 美金这个整数关口,就容易有较多变现情况,导致震荡加剧。
俄乌停战会使避险情绪下降,对黄金造成短期挑战。
🌟🌟🌟二、核心利好因素-长期看多
📈📈📈黄金的牛市基础依然存在
核心看两点:世界格局更稳定了吗?通胀预期会回落了吗?
这两点不改变,黄金长期牛市的基础就不会改变。
美联储降息节奏、美元实际利率等其实对黄金的价格影响不大。但大家都认为,不管美联储降息节奏如何,他们都很难控制通胀。通胀等于纸币不值钱了,黄金对应的就升值。
1、货币属性长期强化:
美元信用裂痕难修复:美国国债/GDP比率突破130%,主权风险溢价推升黄金配置价值。央行购金常态化,2025年全球央行净购金或达800吨。
2、通胀周期延续
3、新兴市场需求结构升级:印度婚嫁需求(年均800吨)与中国投资需求(黄金ETF规模破600亿元)形成双支撑。
#贵金属 #金融理财 #黄金外汇 #投资 #宏观经济 #金融知识 #经济形势下行 #财富的本质



