Home Construction Is Ready To Start!
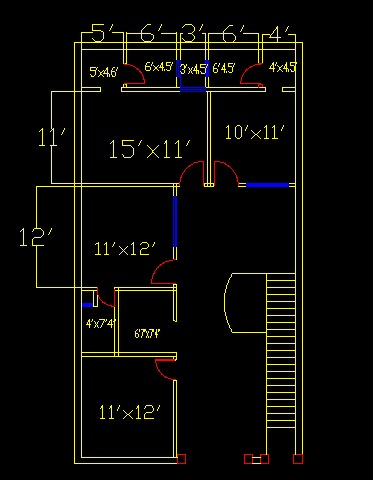
Today we have made a final architecturing dropping for home construction and we have just started the construction today and the final drafting, you have see below that we have constructed it and that is is a very fine looking and it consists of three rooms having the different dimensions explian clearly in the draft and having 3 washrooms and having open areas and 1 kitchen!.
Construction is to be completed in the time frame of 4 month and it will consist of the total cost of 15,000 US dollars.
we have make such construction for our income increase and we will sell it at the reasonable profit if it make in the near futures for us we will make it till the finish and if it make any small profit for us then we will sell it to the other clients gladly.


.jpeg)



.jpeg)


This post earned a total payout of 60.636$ and 45.591$ worth of author reward which was liquified using @likwid. To learn more.