create things...
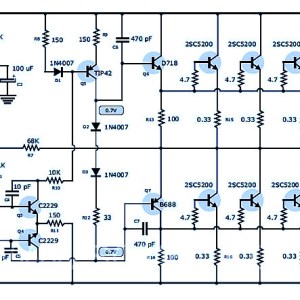
This is the schematic design of 300 Watt 724 Volt amplifier capable to deliver about 400W RMS power output in single channel. The component part list, PCB layout design and component placement layout is provided in this post. The power supply module already included ini the PCB design. The components are easily found in market. This circuit is using 8 transistors of 2SC5200 mounted in PCB, the heatsink is required and should be mounted in the power transistors to prevent overheat and maintain the amplifier’s good performance.
