XCRYPT | HYBRID EXCHANGE
Cryptocurrency is a steady growing digital currency in today's world's as more and more individual, businesses and industries has start to adopt this currency. Cryptocurrency has brought so much development into the payment method as it changes every if the traditional payment method for better. As the traditional payment method faced series of problems such as, slow transactions, high fees, insecurity, lack of trust, and so much more. The Cryptocurrency has solves all this problems and can be used seamlessly for transactions without worries. And in order for cryptocurrency to be valuable and available for, this is why the development of Cryptocurrency exchange has emerged today. The exchange is which users can buy or sell cryptocurrency to either cryptocurrency or fiat and vice versa. Crytocurrency exchange has been a very giant part of the crypto space as it entails and enables cryptocurrency to be accessible to all. But there has been lot of issues with the Cryptocurrency exchanges as this shouldn't be such as insecurity, lack of transparency, slow transactions processing, high transaction fees, bad user interface and lot more. As the goal of crytocurrencies exchange is to buy and sell crytocurrencies in a reliable way and has lead to so many people to take it as a Job because it was profitable but this days trader suffers lots in the hands of exchanges and had made it even lead them to no profit or even the entire loss of their asset. This has lead to many investors and traders leaving the crypto market and has shown a huge drop in the crypto market volume as more and more gets to leave due to these problems.
Many created crytocurrency exchanges in today's world are only after their team/owner pocket as they do not care about what users are facing and has lead to multiple exchange downfall. Lots of exchanges has also suffered the issue of security. Has we all known that security is a very important part of a platform and without a high standard level of security the platform is vulnerable to attacks and hacks. This has kept traders in a bad shape and has made many loss interest in the crypto space. These is why XCRYPT is here to solve this problems and bring forth the best in cryptocurrency exchange. XCRYPT aim to use it created cryptocurrency exchange to deliver traders with freedom and reliability to making them make more profits.

XCRYPT is the first cryptocurrency exchange which put it users in mind to delivering outstanding features to make trading easier. XCRYPT is an hybrid exchange that combines centralized and decentralized exchange features. This combinations are of the best in each which XCRYPT will utilize and as a result users will experience faster transactions and also sufficient security over their funds and accounts. Unlike anything we've seen in the crypto space XCRYPT is filled with amazing features, XCRYPT has prepared itself for the future as it has created it marketplace to for ERC721 and also ready to list STO (security Tokens). This is something that is impossible in the current exchange.

Has I've said earlier that security is a very important aspect of a platform which XCRYPT has taken very serious and has built it platform on a solid foundation to encrypt everything on the platform. In order to secure users funds, XCRYPT has encrypted it wallets with AES-256 which keeps cryptocurrency secured and safe even when offline. The exchange also has a inbuilt digital wallet which store/holds fiat as the exchange will also allow users to trade with what their local currency and can also Withdraw in fiat. This is an uncommon feature as many of the current cryptocurrency exchanges doesn't have. The XCRYPT exchange is using standard security technologies and this are top tier security systems, so the platform will resistance to attacks.

XCRYPT has also built it exchange platform on a friendly user interface and UX which gives the exchange a better and good interface. This also allows the webpages to load faster than the current crypto exchanges. It also provides easy usage, navigation and understanding to users. The XCRYPT exchange is a multi-language platform which makes users select their preferred language. This gives users more advantage and easy usage of the platform as every writer words will be changed to the users preffered language.
We can't forget about the huge fees being charged today by the current exchanges, XCRYPT has been built to remove trading fees. XCRYPT has taken this to another totally different level as it exchange platform won't charge any fee for trading. This is the first of it kind in the crypto space. This as a result is to give traders more profits than never before and making trading a comfortable and reliable part of the crytoworld. Transactions on XCRYPT are very fast as it built in technology will continue to provide this. Unlike the current crypto exchange which takes hours or even days to process, XCRYPT exchange platform will only take second for deposit and withdrawal to get through.
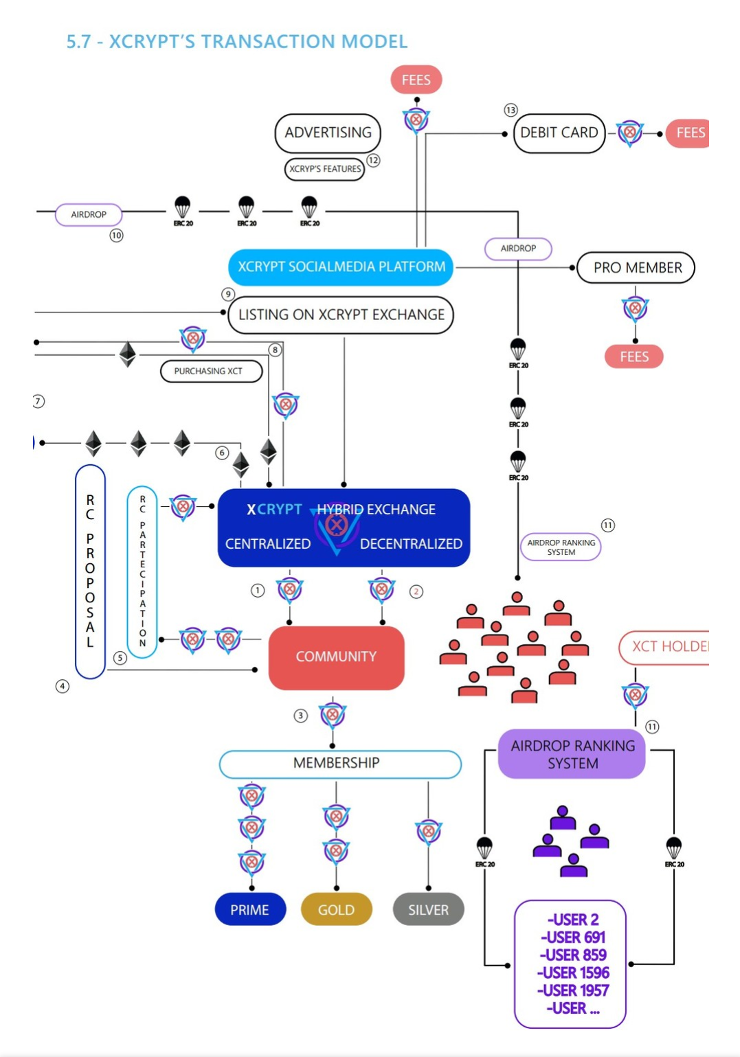
XCRYPT has also introduced social media into the exchange platform called SAF (Social Analytical Funding System) which is an advanced investment solution to enable traders earn more.
XCRYPT TOKEN
The XCRYPT token, XCT is a very important part of the project as it serves a vital role in it. XCT is the native token of the XCRYPT platform, it will be used as trading and withdrawal fee as well as reward to users. Holders of the XCT token get to receive revenue from the platform. The IEO of the token is currently live on IDAX exchange and can be purchased using various methods of payment.
TOKEN INFORMATION
Token Ticker : XCT
Token supply: 200,000,000
Price : 1 XCT = 0.1 USD
Soft cap: 1,500,000 USD
Hard cap: 7,000,000 USD
TOKEN DISTRIBUTION
Token sales - 65%
Partners and advisors - 8%
Project team share - 15%
Bonus and reserves - 9%
Bounties - 3%
FUND DISTRIBUTION
Ecosystem development - 52%
Financial overhead - 4%
Marketing - 15%
IT infrastructure - 10%
USEFUL LINKS
Website: https://www.xcrypt.club
IEO site: http://tiny.cc/k9qw5y
Whitepaper: https://www.xcrypt.club/whitepaper.pdf
Bitcointalk Thread: https://bitcointalk.org/index.php?topic=4993175.0
Facebook: https://www.facebook.com/xcryptclub/
Twitter: https://twitter.com/xcryptclub
Telegram: https://t.me/xcryptclub
Medium: https://medium.com/@xcryptclub
Instagram: https://www.instagram.com/xcryptclub/
Youtube: https://www.youtube.com/channel/UCSTVlIYw7fj9PrVu9FYKKVQ
Github: https://github.com/xcryptclub
Bitcointalk Username: Oluwatimi
Bitcointalk profile URL: https://bitcointalk.org/index.php?action=profile;u=1916121

