年轻人如何变懒

in #ddj4 years ago

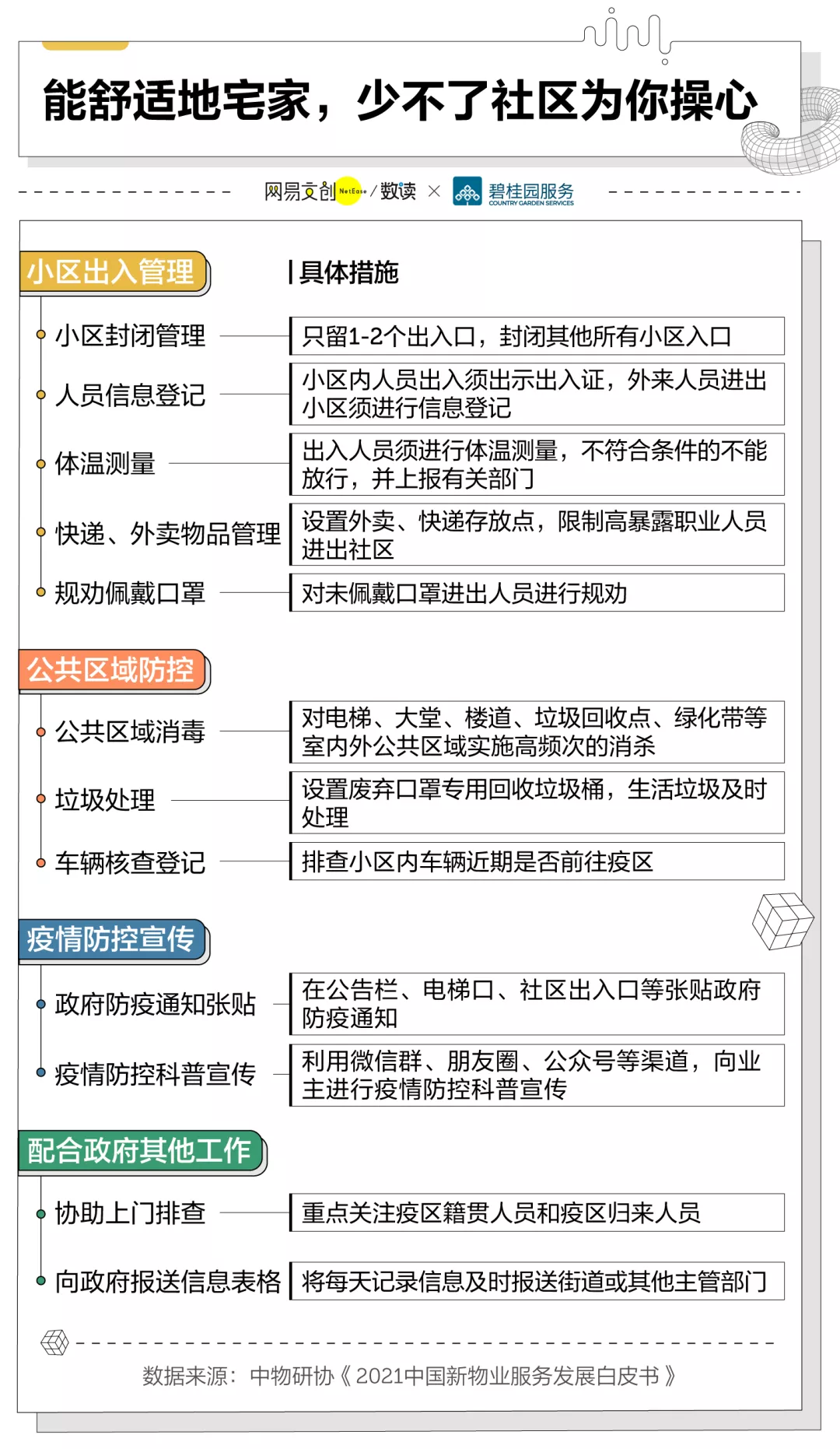
每天两点一线,长时间的居家生活,让我们的生活方式悄然改变:日用品通通网购,一日三餐即便不是外卖,生鲜也是送货上门。在高危封锁的社区,可能还得靠热心的社区工作人员隔空投递。

紧张气息虽然还在,但我们也开始习惯这种改变,老老实实地在家做个“小懒狗”。我们从来没有一个时刻,比现在更需要依靠社区。

网易数读统计了小红书上大家分享的居家日常,办公和学习依旧是他们生活的主调。在学生党动员更多的小伙伴打卡学习时,忙碌的职场人则在社交媒体晒出日常工作的状态。

链接:https://mp.weixin.qq.com/s/MMj8fkLih3Fi94KwRuYCPA

mmexport1636037099695.jpg

mmexport1636037096500.jpg

mmexport1636037093226.jpg

mmexport1636037089107.jpg

mmexport1636037084885.jpg

mmexport3b22ec444d12df5811679bade4e2362e_1636037077825.webp

mmexporte18dc194883e854548432cdc29a2a930_1636037073497.webp