Game Loot Network
As we all know, blockchain and cryptocurrency are very likely to change the current status of the game market. The start-up, Game Loot Network, hopes to exploit the use of blockchain and cryptocurrency technology to develop a brand new software store where players can receive rewards and reward players.

Game Loot Network Reshaping a New Pattern of Software Stores Source: Game Loot Network
But this area is not uncompetitive. Both Brian Fargo's Robot Cache and Game Credits have put forward similar concepts. So, whoever decides who wins depends on who can develop the best software store first, have the most powerful games, and who can attract the most players. The Game Loot Network initiative is currently financing and plans to make the first token distribution (ICO) to consumers on May 29th. The founders stated that the current financing is still very successful. They started a preliminary pilot project and the project already has a $5 million transaction volume and 65,000 users.
Game Loot Network is a digital sales platform launched by GLN Holdings, headquartered in Missouri, USA, which presents a challenge for Steam and the Apple Store. In an interview with GamesBeat, company founder Lance Baker stated that Game Loot Network uses blockchain technology to accelerate the transaction process between developers and consumers, guarantee transaction transparency and security, and provide consumers with Loot, a rewarding cryptocurrency, also allows the platform to truly retain consumers.
In addition, GLN will also hold some eSports competitions. Winners will receive the cryptocurrency Loot as the winner's prize, and those who can complete online achievements will also receive Loot rewards. At the same time, through cryptocurrencies, GLN also supports players to raise crowdfunding for games that have not yet developed.
Baker said, "Excessive costs and risks make the game development market very embarrassing. Big game companies want to make more money, and independent studios can only develop some creative but innovative but riskier. The game, these independent studios strive hard to occupy a place in the market, but this market is not what they intended. Because they lack the budget, the exposure is low, the user is pitiable."
He added: "We hope to be able to help the independent developers and the vast number of players to recapture their belongings."

Baker revealed: "Before the end of 2018, we will launch a solution. At the same time, players will find us in the existing software stores. We will use these stores to increase brand awareness. We talk to other cryptocurrencies. The biggest difference is that before we move to using blockchain, we already have the ability to create an existing ecosystem."
On Baker's crowdfunding platform, game designers can put game ideas, game storyboards, and even game demos directly on the platform for users to browse. , and players can use Loot token support to support these games.
All cryptocurrency reward pools on the line at the time of the game are open to all levels of players. The distribution platform online lobby platform divides the ecology into three parts, namely "create", "game" and "earn reward". Baker said he is not familiar with the so-called robot Cache of rival Fargo.
The "Create" channel is a crowdfunding platform. Game developers can put their game ideas in the "Create" column. Users can provide feedback and use cryptocurrencies to support their favorite projects. Users of the cryptocurrency also receive a portion of the game’s revenue in return.

Founder: Lance Baker
The "Game" channel is a user-directed game - some of which are funded in the "Create" channel, and some are funded by independent funds. With the development of GLN, users will eventually be able to use Loot to download games in the "game" channel.
The "Earn rewards" channel provides users with a variety of ways to earn income. If the user can accomplish a specific online achievement, he can get a real reward. The player who wins the game can get a Loot token. In addition, the player can also participate in the “bidding” to compete for ultra-low discount products.
Baker said: "In the past few years, we have been quietly developing this complex and intertwined chain network service, strategically deploying team members and developing our own ecosystem. In the beta testing prior to entering the blockchain, GLN was In just seven months, I earned $5 million and the number of users reached 65,000. We are pleased to be able to publish and provide such Internet services while showing developers and players the potential benefit."
In 2014, Baker founded GLN in Lake Lotawana, Missouri. The company had three founders and 18 employees. Doug Kinney, CEO of the company, was the former CEO of VinSolutions (acquired by AutoTrader), and the chief financial officer Pat Baggette was also VinSolutions Former Chief Financial Officer. Baker said that during the ICO pre-sale phase, the company has raised $2.5 million in funds from trusted investors.
Baker said that all game revenues the developer receives will remain in the GLN software store. However, if consumers spend $10 per month, GLN will share these benefits with developers. "The game developer will not take any risks."
Mission GameLootNetwork
We sponsor developers and gamers by creating virtual platforms that give players real value and facilitate the design of the "all-budget" game.
Our philosophy
We want artists to be able to create imaginative games and provide resources to compensate for players filling the virtual world.
GameLootNetwork democratizes the gaming experience, allowing developers to create and grow regardless of gatekeepers or budget constraints. We want to vote for gamers in the early stages of the game and create games that people want.
Game Concept: Platform
This platform with the original electronic money LOOT solves systematic problems in the gaming industry. The user enters the application, creates a login and downloads the Loot Network ™ gaming lobby. This center has three gates.
- build
Developers and users of this portal will access the community mobilization portfolio. Designers put their game ideas to the list on this screen. Suggestions may include screenshots, demos, or game logs. The user provides a LOOT token to fund profitable projects. Instead of their cryptocoins, supporters get a share of their income from upcoming games. Developers reduce costs and receive incentives on the first floor. Groups are decentralized to produce games through democratic demands. Once the idea is profitable it will be done. Developmental advertising is unobtrusive with budget constraints.
- play
This store stores app stores that are distributed and games are embedded. Users can play on the platform or download sorted titles. Ideas created in the Build portal in a variety of revenue-generating circles for gamers and designers in Play portals.
- Create
The Sword Gate offers many different monetization tools. Through this door, players can enter the three-door competition
The Tourney Champion receives a sleek electronic device or LOOT token. Now all users can experience high e-sports betting sensation. Recommended system
Expanded development systems allow members to create high commission commissions to share the platform. Fight discount
An online auction of pit players for the time to compete for discounted equipment. LOOT shop
Premium membership, credit, purchase
Game Concept: Platform
This platform originally solved the game industry problem with electronic money LOOT. The user enters the application, creates a login and downloads the Loot Network ™ gaming lobby. This center has three gates.
- build
Developers and users of this portal will access the community mobilization portfolio. Designers put their game ideas to the list on this screen. Suggestions may include screenshots, demos, or game logs. The user provides a LOOT token to fund profitable projects. Instead of their cryptocoins, supporters receive a percentage of their revenue from upcoming games. Developers reduce costs and provide incentives on the first floor. Groups are decentralized to produce games through democratic demands. If the idea is useful, it will be done. Creativity will grow unobstructed by budget constraints.
- play
This store stores app stores that are distributed and games are embedded. Users can play on the platform or download sorted titles. Ideas created in the Build portal in a variety of revenue-generating circles for gamers and designers in Play portals.
- Create
The Sword Gate offers many different monetization tools. Through this statement, players can participate in the third prize competition
Tourney winners receive thin electronics or LOOT tokens. Now all users can experience high e-sports betting sensation. Recommended system
Extensible development systems allow members to create high return fees for shared platforms. Fight discount
Online auction pits players against the competition time for discount equipment. LOOT shop
Premium membership, credit, purchase
GameLootNetwork evaluates this template to accommodate unlimited expansion. Because game technology creates new formats like VR, additional commands are added. A port is planned for VR interaction. New features based on public feedback are always active.
User types and user demographics
- Game Developers
A designer creates games from the resources provided by the build portal. Developers can also integrate existing games with the platform.
- Explorer
Free players are set to 'Inventors' on Game Loot Network ™. They can play for free, but they can not compete or produce to participate in tournaments or receive actual products
- Messenger
The groundbreaker listed on the referral system will be Envoy.
- Groundbreakers
It is a member of the premium network. They participate in tournaments, organize rallies to earn income and generate recurring income.
- Person in charge
The person in charge will send LOOT to the developers of the game designers such as Groundbreakers or Emissaries. They have been replaced by normal income based on the success of the title.
Gadgets - Game Network Token: LOOT
Electronic money is a digital currency that can be exchanged in a currency or currency issued by a government. Cryptocoin allows organizations like GLN to pay for global customers immediately without eliminating costs and time associated with currency exchange.
To increase the level of user interaction, Game Loot Network ™ generates a unique 'LOOT' token. Calls allow certain interactions on the network to trigger cryptocoin assignments. The chain chain monitors these engagements and rewards the users for accomplishing command operations, such as winning a game tournament or inviting a friend.
Other GLN digital devices
Apart from LOOT, there are four other devices available on this platform. However, this is not electronic money and can not be exchanged anywhere except Game Loot Network
- Credit
Groundbreaker receives a "credit" contribution each month. This can be used to buy incentives in the game and join the tournament. You can use your credit as a bid.
- Tickets
Tickets are a voucher obtained from the tournament winner. These units can be exchanged for actual gifts.
- Offer
Coupons can be redeemed by LOOT and credit. This unit allows players to make combat proposals for large discount electronics.
- Advanced Event
Premium bids are used to enter the auction for a discounted LOOT package.
Route

This platform will compete and innovate with focused systems like Steam and the App Store. The foundation of the application will be the interaction between the build and the broadcast portal.
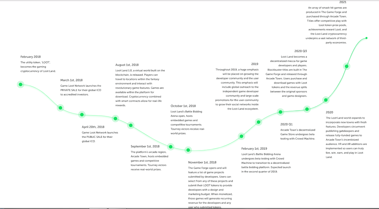
November 1, 2018
Game Forge opens and displays a list of game projects proposed by the developer. Users can choose one of these projects and submit a LOOT token to provide design and marketing budgets to the developer. When monetizing, games generate recurring revenue for developers and all users send tokens.
February 1, 2019
Battle Battle Battle GLN has been beta tested with Crowd Machine to become a distributed combat platform. By the second quarter of 2019.
By 2019,
We will focus on the development of the developer community and the user community. This emphasis includes global reach for the independent game developer community and major promotions that the user community can develop social networks in terrestrial ecosystems. LOOT
2020 Q1
Arcade games distributed are in beta testing with Crowd machines.
3Q2020
GLN's virtual worlds become a distributed mechanism for game developers and players. The Blockbuster title was created by The Game Forge and released through Arcade Town. Users purchase and download the game using the LOOT token and revenue sharing between the original sponsor and the game.
2020
GLN's virtual worlds have been expanded by incorporating new cities with new features. Developers have released games that have been fully funded by City Arcade-inspired audiences without posting the doorman. The addition of VR and AR is applicable so that the user can actually live, win, receive and play.
2021
Great game success created by The Game Forge and purchased through Arcade Town. This title offers competitive games with cryptocurrency, award-winning looping prizes for award in the pool, bonuses and extensive third-party economic networks.
Buyers who contribute to the STC will receive LOOT bonuses based on the STC Bonus. This is done to give the LOOT original buyer a certainty of their contributions.
Click here to register: https://gamelootnetwork.com/form.html
A comprehensive study of the disability industry
Predictions for the global game market, 2016-2020
.png)
.png)
STC is $ 50,000,020.00 and MSTC is $ 75,000,030.00.
Name of the LOOT token
Parent company GLN Holdings, INC. (WY, United States)
SAFT Entity Loot Cove Co., LLC. (WY, US)
Distributor of public token Loot Cove Co. LTD (Mauritius)
LOOT price is $ 0.35 [or ether equivalent]
Target sales of CAP (STC) US $ 50,000,000.00
The maximum sales target (MST) is $ 75,000,000.
LOOT 600,000,000 Total LOOT SUPPLY
Source code provided Fixed Noninflation CAP model
The public sale period will be open to the public on May 29, 2018
Duration 230 days
The LOOT token is a real decoding function of the live ecosystem. Use cases support all aspects of the GLN economy. Gamers will buy improvements in the game, developers can fund enthusiastic projects and coding enthusiasts can keep the token as a real gadget.
Vision Game Loot Network ™ expresses words on paper. It tries to get an idea from the roadmap. GLN offers games that can be played on products and functional platforms and has undergone extensive beta testing. cryptocurrency as the loot sector introduction teaser game has changed forever.
For more information and clarification, please visit the link below.
Website: https://gamelootnetwork.com/
Twitter: https://twitter.com/gamelootnetwork
Facebook: https://www.facebook.com/gamelootnetwork/
Average: https://medium.com/@gamelootnetwork
Telegram: https://t.me/gamelootnetwork_ico
Upvote this: https://steemit.com/free/@bible.com/4qcr2i