Modal Booking LLC GreenpaperProposal

Split Payments for Social Commerce
Modal is purpose-built from the ground up to ENABLE Social Commerce. Its building blocks are conceived and created specifically with Social Commerce and Social Experiences in mind from the start. The features and functionalities have been well-thought-out and designed precisely to help brands and consumers connect more intimately, by facilitating an integrated two-way Brand-Consumer engagement, so that brands can expand their relationships with their consumers to maintain trust, familiarity, and positivity.
Users can also easily create, plan and socialize events on Modal like on any social media platform. The added incentive is that brands can now accurately and cost-effectively add a BUY Button to any of these consumer-generated videos on Fanfare, converting them into Shoppable Videos.


Modal Solution
Our initial offering is focused on providing consumers a reservation platform to connect and communicate with transportation companies in the industry. Closing the gap on communication and booking time helps both the consumer and the company tremendously.
We partner and sponsor with brands, venues and event organizers to maximize brand visibility, customer experience and marketing/advertising ROI.

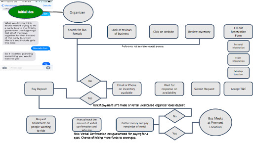
Modal Passenger Payment Process


Event type: brewery tours, bachelor parties, extended BBQs
Seating Style: Executive
Passenger Capacity: 6-14 Seats
Typical ticket cost: $60-$80 per passenger
Reason to Book: Wanted to bring a group of friends to Ft Worth and share with them a place he found with the best BBQ and cobbler in Texas
Looking for: shared experience, quality beer, new products to invest in, good time out with friends

•Black Exterior and Black Interior
•Different Interior Configurations
•6, 9 & 13 passengers
•TV’s and Upgraded AV connections

Event type: Seasonal, Corporate & Alumni Events
Seating Style: Limo
Passenger Capacity: 10 - 30 Seats
Typical ticket cost: $40-$60 per passenger
Reason to Book:Holiday Tradition between close group of friends
Looking for: social experience, eggnog, Comfort with a good sound system, tradition between close group of friends
Experience Driven

Event type: Sponsored meetpoint, sporting event, charter
Seating Style:Executive
Passenger Capacity: 43-50 Seats
Typical ticket cost: $15-$25 per passenger
Reason to Book: Birthday Party

Event type: Wedding Parties, Corporate Events, Bachelor & Bachelorette, Birthday Parties, Girls Night Out,
Seating Style: Limo
Passenger Capacity: 40-45 Seats
Typical ticket cost: $15-$25 per passenger
Reason to Book: Wedding Parties, Chiefs games, Pub Crawls, Royals games, Prom, Tailgates, Casino Runs, Winery Tours, Fraternity & Sorority Socials, Christmas Light Tours, Retirement, Charters, Shuttles, Homecoming

- Modal has a 5 year goal of 20% of market for Events with 10,000+ Attendees
- 200 Million Passengers
- $8 billion in opportunity for “in-event” revenue (upsell opportunity)
- $32 billion in total economic impact (overall impact)
- $340 million to $700 million reduction in congestion cost
- 12.8 million to 25.6 million reduction in fuel consumption



Modal Seamless Payment Solutions

Marketing Strategy
- Market Driven - Let Market determine the price
- Venues - The most memorable events
- Operators - Local Dispatch Systems
- Order -Booking Process
- Marketplace - Events, Concerts, Sports games, Creating your own event, Birthdays, etc..
- Organizers - Creating or booking the events
- Dispatchers - Responsible for dispatching drivers
- Brand Sponsors- Can be any brand who would like to sponsor the event, passengers, or party bus.
- Drivers - Only 4.5+ ratings


Modal Process


Ticket Brokers today use Stubhub to resell tickets and give up 25% commission and eat the cost of tickets unsold. Modal gives Ticket Brokers a new Platform to advertise tickets on the only difference is Modal has a user base who have re-committed to events by reserving a spot on Transportation.
The value proposition is a lot of people go to events and try to scalp tickets at the door bc they don’t know if they just want to tailgate, find better seats (upgrade), etc…Friends influence each other to upgrade in groups of 2, 4,6, 8 so Modal is the only platform to influence upgrade ticket purchase based on friends recommending the upgrade.
Btw… Ticket Brokers are licensed and have personal relationships with the venues, Promoters, Owners, and Players to get the best seats in the house. They are the 1-5 employee businesses in every market that only option to resell tickets is a Stubhub where uncertainty on selling at the best price is very high (High Risk of Unsold Tickets

Verified Fan is simple to use. After an artist announces a tour, fans can register for it and include "real person" details like their email address, phone number, or Ticketmaster account. Ticketmaster then uses "data science technology" to make sure you're a real person. A few hours before the presale starts, you'll receive a special code (if you're selected) and a link to buy tickets. The product started to roll out with smaller shows and officially launched on a massive scale with Ed Sheeran's tour. You can see what it looks like below.
Ticketmaster’s head of music in North America. He says less than 1 percent of tickets sold through the Verified Fan program so far have ended up in secondary ticket markets.

https://medium.com/@seanpate/gametime-recognized-as-one-of-fastest-growing-companies-in-north-america-on-deloittes-2017-2c397892c2d2
https://gametime.co/
Ticketmaster Partners With Last-Minute Ticketing App Gametime
https://www.sporttechie.com/ticketmaster-partners-with-last-minute-ticketing-app-gametime/
Gametime Creates Partnerships with Pro Sports Teams to Increase Millennial Sales
https://blog.gametime.co/gametime-creates-partnerships-with-pro-sports-teams-to-increase-millennial-sales-9bdda6747ccf
Gametime market strategy:
A preseason contest also registered impressive results moving the most team supplied an inventory of the tested events. For a non marquee regular-season matchup, Gametime activated its last-minute Millennial base through digital and mobile push marketing, to sell over 3,000 tickets, the most ever for an NFL event. Over 50% of those sales came on the day of the event with 80% coming within 48 hours.
Partners

Modal Discord: https://discord.gg/QkKmqMkw
Modal Booking: https://modal.booking.me
Modal Wax: Modal
Modal-fund Bitshares: modal-fund
Modalcoin: https://github.com/jesuscoins776/nxt-clone-starter/projects/1
Github : Modal-Architecture
Github - Modal Fund


.png)

.png)

Thanks a ton @steem-agent !
NFT MARLETPLACE FOR MODAL
https://modalfund.godaddysites.com/f/modalfund-is-an-investment-funding-for-modal-booking?blogcategor
#modal-land
