개의 치매 위험은 10세 이후 매년 50% 이상 증가합니다.

in #news4 years ago

반려견이 나이가 들면서 종종 벽에 부닥치거나 주인을 알아보지 못하는 일이 생기는가? 안타깝지만 치매의 전조일 수 있다.
대규모 연구 결과 10살 이상 된 개의 치매 위험은 해마다 50% 이상 늘어나는 것으로 밝혀졌다. 또 운동하지 않는 개에서 그 위험은 6.5배 더 큰 것으로 나타났다.

worlddog.PNG

새라 야보로 등 미국 워싱턴대 역학과 연구자들은 개 1만5019마리의 반려인이 참여하는 ‘개 노화 프로젝트’의 하나로 2019∼2020년 두 차례 설문조사를 해 이런 결과를 얻었다고 26일 과학저널 ‘사이언티픽 리포츠’에 실린 논문에서 밝혔다.
연구자들은 이 조사에서 개가 가까운 사람들을 못 알아보는지, 왔다갔다하며 걷거나 벽과 물체에 자주 부딪히는지 등을 물어봤다. 그 결과 조사 대상의 1.4%가 사람의 알츠하이머병에 해당하는 ‘개 인지 장애’(CCD)를 지닌 것으로 나타났다.

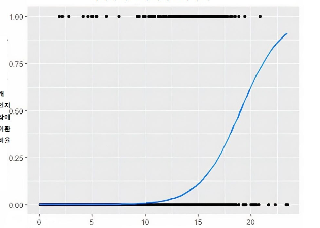
연구자들은 “건강 문제, 불임 수술 여부, 운동 정도, 품종 등의 요인을 고려했을 때 10살 이상의 개가 치매에 걸릴 위험은 나이를 한 살 더 먹을수록 52% 증가한다”고 밝혔다.
이런 요인을 빼고 나이만을 고려하면 치매 확률은 10살 이후 해마다 68%씩 늘어나는 것으로 나타났다. 또 연령대별 치매 이환율을 보면 10살 미만의 개가 이 병에 걸릴 확률은 거의 없는 것으로 조사됐다.

doggrowth.PNG

연구자들은 또 품종과 나이, 건강 상태가 같은 개 가운데 주인이 보기에 활동적이지 않은 개가 운동을 잘하는 개보다 치매에 걸릴 위험이 6.47배 높은 것으로 나타났다고 밝혔다.
운동이 치매를 예방하는 효과를 낸다는 사실은 사람과 쥐 실험에서도 확인된 바 있다. 그러나 연구자들은 “인지능력이 떨어지면 운동을 기피하는 경향이 있어 운동과 개 치매 사이에 인과관계가 있다고 볼 수는 없다”고 덧붙였다.
이 밖에 신경질환을 앓거나 청력과 시력이 손상된 개에서 치매가 더 자주 나타났는데 이는 외부자극이 약해지면 두뇌 활동도 떨어지기 때문이라고 연구자들은 밝혔다.
인지 장애를 지닌 개는 흔히 잠을 제대로 못 자고 목표 없이 걷거나 허공을 자주 쳐다보는 행동을 보인다. 새로운 것을 배우지 못하고 주인과 소통이 줄며 혼란과 불안을 겪는 증상을 보이기도 한다.