Cake Swap의 코인 소각.. 그리고 가격 변화
아무것도 몰랐다....
Cake 코인이 소각한다는 글이 올라오길래 호기심을 가지긴 했다.
그것도 매주 소각을 한다길래, 그럼 뭐 유통량 줄고 가격이 올라가지 않겠나 싶었다. 그냥 아무 생각없이 Binance에 비트를 보내서 덥석 Cake를 샀다.
보통은 소각하면 가격이 오른다는건 다들 알고 있으니..
주식시장에서 대주주인 S모전자 회장님이 기자 회견을 열어
"우리 주식 500만주 시장가로 자사주 매입 하겠습니다."
그러면 주주들은 다들 환호성을 지르지 않겠나? 시장에서 유통량이 줄어서 가격이 올라갈텐데, 자사주 매입과 같이 매주 소각한다는 코인이 있다면 당연히 사야지 싶었다.
그런데 하루가 지나고 이틀이 지나고 가격이 안오르고 오히려 내려간다. 이상한데? 왜 가격이 안오르지?
우선 이유를 잘 모르겠다. 코마캡(https://coinmarketcap.com)을 찾아갔다.
코인의 가격, 추이, 유통량도 1.6억개면 가격이 움직이기에 개수는 적당하다.
Max Supply를 보니 숫자가 없다.그렇다는 말은 무한 발행 가능, 뭐 그래도 유통량이 급격하게 늘어나지만 않으면 되니까.
그럼 신문기사처럼 유통량이 500만개씩 줄어드는 것은 맞나 ?
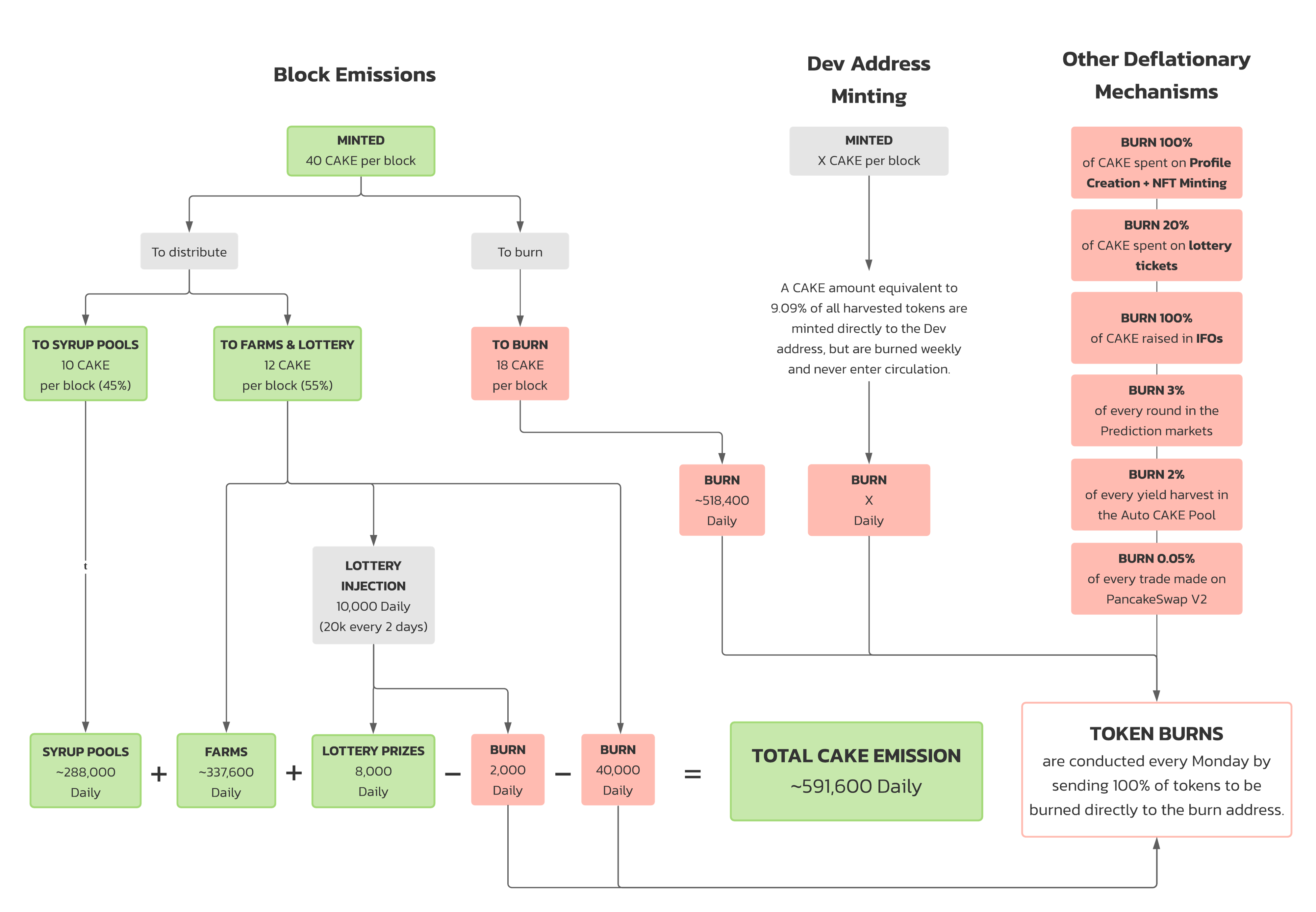
Pancakeswap 에 대해서 인터넷으로 이것저것 찾아보니 Pancake medium(https://pancakeswap.medium.com) 에 소각/발행에 대한 글을 볼 수 찾을수 있었다.
그런데 도표를 봐도 발행량과 소각량은 언뜻 알아보기에는 복잡하다. 다른건 잘 들어오지 않고 중간쯤에 하루에 Max 591,600까지 발행가능하다는 것이 보인다. 소각되는 양은 복잡한 계산 메커니즘으로 진행된다는데 얼마인지 알기 어렵다
그럼 소각 기사를 찾아보면 뭔가 실마리를 알 수 있지 않을까? 기사에 소각량은 한주에 400만개 넘었는데(출처: https://www.tokenpost.kr/article-59173)
신문기사를 대입해서 대략 계산해보자..
한주에 Max 60만개 발행이라고 대략 잡고, 일주일에 460만개 소각(4.27기준)
감소분 : 460만 - 420만(60만개*7일분) = 40만개
4월 20일 기준에도 520만개 소각이 진행되었으니, 이런 추세라면 계산상 유통량이 늘어나지 않는건 맞는것 같다. 하지만 우리가 흔히 생각하는 가격이 변화할 정도의 소각은 아니다. 잘해야 40만개 정도가 일주일에 사라지는 것이라고 보는 편이 맞는 것이지...
cakeswap이 Upbit보다..방문자가 많은 거래플랫폼이니 현재에 의미가 있을지는 모르지만, 코인세계에서 한달 후의 일도 모르는 판이라..
추가적으로 이번에 Vote를 통해서 발생하는 양이 변화가 있다는 글을 보았으나, 역시 그 부분도 발행되는 개수가 소량이 움직일뿐 대세에는 큰 영향이 없는것 같다. 만약 압도적으로 소각이 많아진다면 그때는 의미가 있을수 있겠으나, 지금은 아닌것 같다



