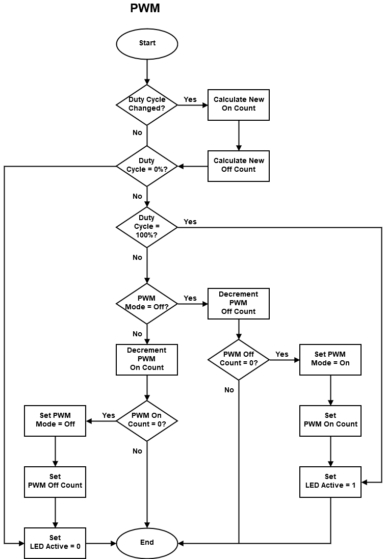
Pulse Width Modulation (PWM) via Software
Pulse-width modulation is a technique that allows a microcontroller to control the speed of motors, brightness of LEDs, or average voltage without needing a DAC. If you don't have a microcontroller with on-board PWM hardware, or have run out of PWM channels, how can PWM be simulated using software?


Hello! Your post has been resteemed and upvoted by @ilovecoding because we love coding! Keep up good work! Consider upvoting this comment to support the @ilovecoding and increase your future rewards! ^_^ Steem On!

Reply !stop to disable the comment. Thanks!