A simple application of a PIR SENSOR Namely: Auto Lights using PIR Sensor and Relay system
What is a PIR Sensor?

PIR sensors allow you to sense motion, almost always used to detect whether a human has moved in or out of the sensors range. They are small, inexpensive, low-power, easy to use and don't wear out. For that reason they are commonly found in appliances and gadgets used in homes or businesses. They are often referred to as PIR, "Passive Infrared", "Pyroelectric", or "IR motion" sensors.
What is a Relay?

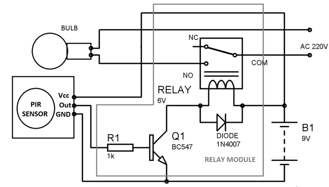
is configured by using a small Driver circuit which consist a Transistor, Diode and a resistor. Transistor is used to amplify the current so that full current (from the DC source – 9v battery) can flow through coil to fully energies it. If you want to make it easier you can use a relay module instead of only a relay. Relay module has already a circuit which has a Resistor is used to provide biasing to transistor. And Diode is used to prevent reverse current flow, when the transistor is switched OFF. Every Inductor coil produces equal and opposite EMF when switched OFF suddenly, this may cause permanent damage to components, so Diode must be used to prevent reverse current.
Example of a relay module:

Simple application of a PIR sensor or known as Motion Sensor and a Relay. You can use Relay module

From the block diagram above, its open loop is simply from AC source to load but with only one terminal while the other is on the relay while the relay will wait the go signal from the PIR powered by the DC source. Once the PIR detects a motion or a movement it will give a feedback to the Relay and the Relay will change its pin to ON and the reason why the system becomes Close Loop and the bulb will light. Once the Relay receive a go signal from the PIR sensor it will turn ON for only 3 seconds.
Actual Schematic diagram

If you only have a relay valued only for 5v, you may use a voltage regulator component which will control and regulate the 9v output from DC source to 5v which is enough to trigger the relay
My Actual Result
!

That would be all for now Thanks!!
Comment if you have questions
signing off,
@jcpuzs1
Hi! I am a robot. I just upvoted you! I found similar content that readers might be interested in:
https://circuitdigest.com/microcontroller-projects/arduino-relay-control
Congratulations @jcpuzs1! You received a personal award!
You can view your badges on your Steem Board and compare to others on the Steem Ranking
Vote for @Steemitboard as a witness to get one more award and increased upvotes!