INTRODUCING TAPMYDATA TO THE PUBLIC
INTRODUCTION
Tapmydata has an advanced,robust data rights solution and channel for an organisation to rebuild trust with citizens securely,transparently and with Privacy by Design -The first of its kind worldwide.
Tapmydata is a decentralised data protocol enabling people to own their digital identity and companies to rebuild trust. Covering PrivTech, crypto and data commerce, we have the capability to deliver consumer grade technology that works reliably, with Privacy by Design and using the public blockchain as a statement of record. People should be allowed to change their mind on a certain project, the problem is how to is being used and misused.
Regulators, advertisers and publishers are not doing pretty well, they cannot manage the multitude of fraud, bad hackers who control and make money from consumers, in that way, doubt and and conspiracy theories have grown. Trust has been badly damage.
The Tapmydata aim is to give decentralised protocol for people to reclaim their digital identity, give unique form, verified elements of consent in an NFT and provide a new, transparent channel for authentic counterparties to blend data and exchange value. We invite you to become part of our international family.

Why data is the new Defi
They are huge problems around data value, privacy and security are rooted in the original design of digital market. Our decentralized TAP personal protocol and tokens breaks the old circle of data abuse. Each user can manage their own digital identity, Non-Fungible Tokens (NFT) of blockchains verified consent and license this for use across the web, receiving value (ERC20 tokens) from organisations.
Cool right? Want to know how it works?
If you are a new or existing user of the Tapmydata mobile app, you'll use it in same way to request data, add personal credentials and ID, and store this in your secure wallet. Note:
We have no access to any of the keys or data.
Own your data
Get the Tapmydata app and discover what personal data organisations holds about, very easy to use.
https://itunes.apple.com/gb/app/tap-my-data/id1436042237?mt=8%20%E2%80%A6
https://play.google.com/store/apps/details?id=io.taprewards.app

TAP TOKEN
TAP is tapmydata native protocol token and is issued by TAP Protocol ltd.
Token Name - Tapmydata
Token Ticker - TAP
Token Type - ERC20
Initial Supply - 100,000,000
Maximum Supply - 100,000,000
API
We have an extensive API available for Tapmydata platform, if you are a business that would like to leverage the Tapmydata API please view at : https://documenter.getpostman.com/view/2178154/TVenf8dv#51d2176a-39ed-4d4c-b63c-476a33a35c19
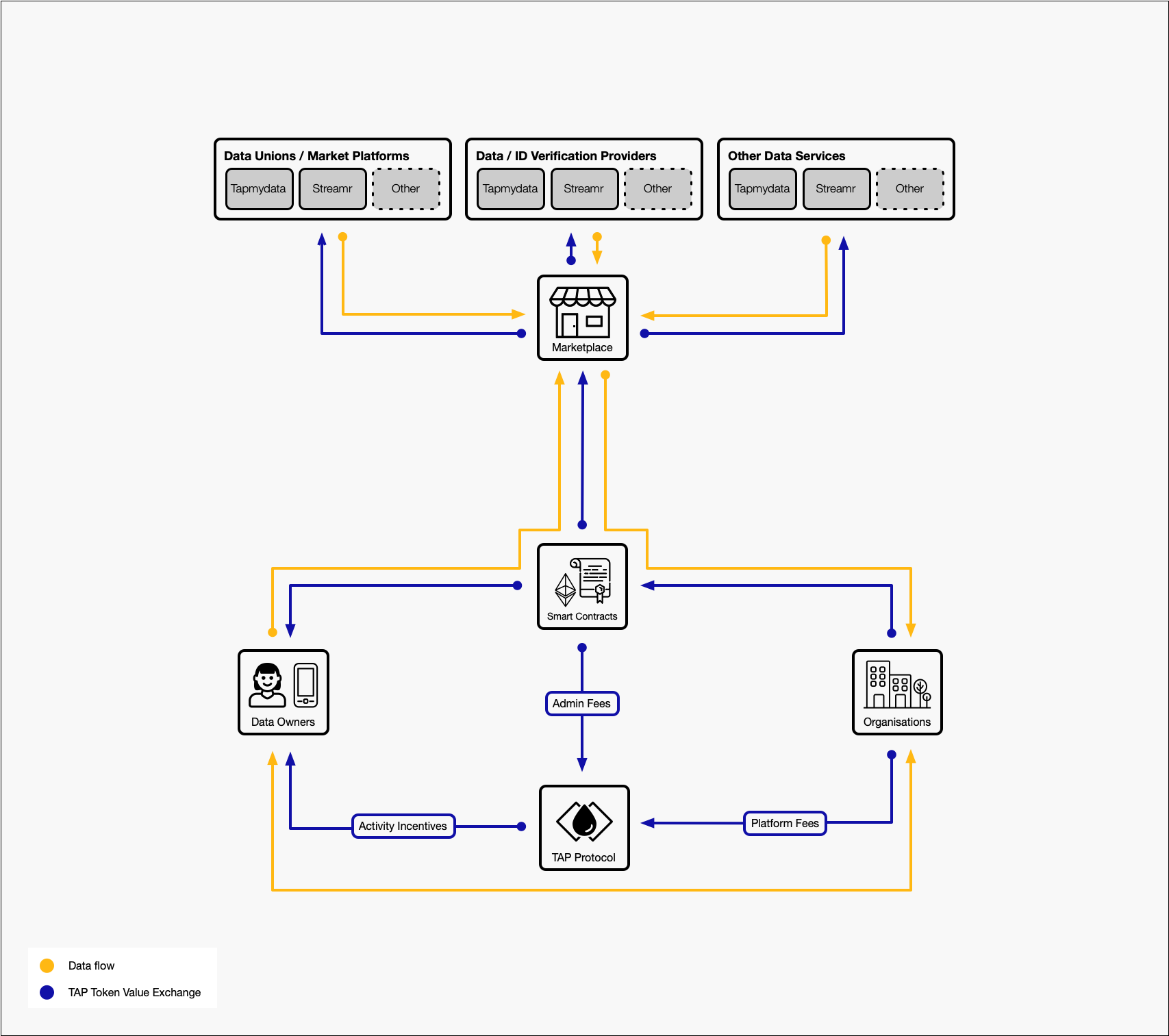
TAP Protocol
Tap protocol consist of different technology elements. Some of this technology is pre-existing code we have developed.
The below diagram shows an overview of the TAP Protocol, the actors, data and the value exchange within.

Token sales is ongoing, our IDO is decentralized and the address of our LBP pool has been shared, to ensure our community is using the correct pool we have decided to publish the official link, do not use any other.
https://pools.balancer.exchange/#/pool/0x38131a37f74a52141e14d7aef40a876066ffe25f
For more accurate info please visit :
• Blog https://tapmydata.com/blog/
• Telegram https://t.me/tapmydataofficial
• Discord https://discord.com/channels/766328006909755443/766328006909755446
• Instagram https://www.instagram.com/tapmydata_/
• Twitter https://twitter.com/tapmydata
• Linkedin https://www.linkedin.com/company/tapmydata
• Youtube https://www.youtube.com/channel/UC3yW8fOGqsMIx5sd3ZXmvYw
• Github https://github.com/tapmydata
Note: This is a sponsored article written for a bounty reward.
AUTHOR
BountyOx Username: Sammy9ce
Telegram Username: @Sammy9ce
Wallet Address (eth): 0xEcd0BE2EC672bd4719edd439818d5C5a296F7a58

This is really educative