
These charts were created by GitHub user Kamranahmedse. They visualize three roadmaps to becoming a web developer.
Here’s his chart for front-end development:

And for back-end development:

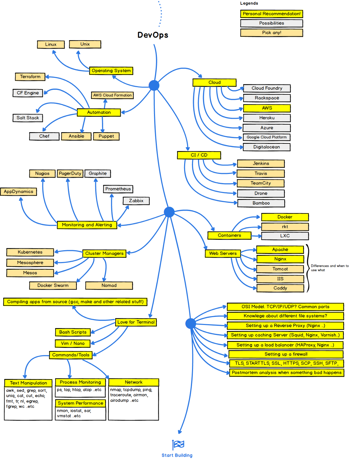
And for DevOps, which he views as an extension of back-end development:

I will post more curated content
"Stayed tuned as I will be continuing to post stolen shit and expecting you to pay me for this service"
FTFY
Can't you read credits in my first line of post dumbass
Congratulations @nikhil9865! You have received a personal award!
Click on the badge to view your Board of Honor.
Congratulations @nikhil9865! You received a personal award!
You can view your badges on your Steem Board and compare to others on the Steem Ranking
Vote for @Steemitboard as a witness to get one more award and increased upvotes!